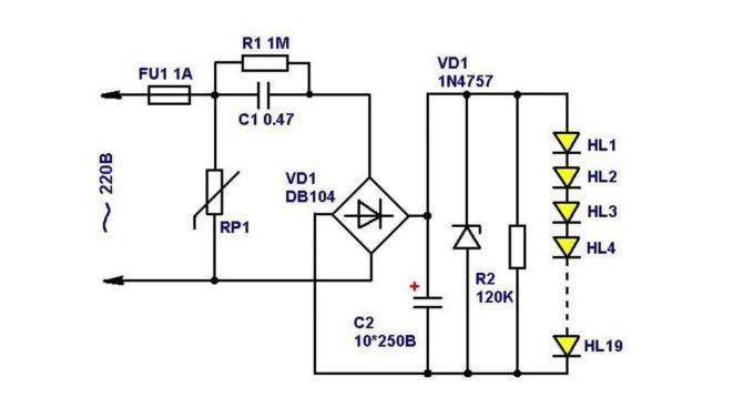
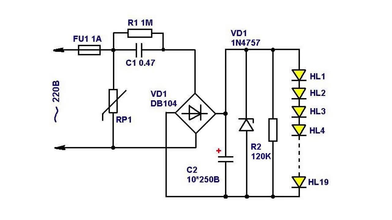
你如何指导植物的 LED phytolamp

标题: 商陆兰属 植物灯植物灯

为了植物、水和撕裂的发育,还需要光。但有时它被视为封闭的,尤其是 prezimata,澄清是不够的。因此,它们都需要额外的光照。对于 tov se 使用 fitolampi。

遏制:1。 对生长顶部辐射的影响 2. Lightlining频谱和可协商特性 3. 育苗照明灯的特点 4. 指导自己 LED 植物灯 5. 自己购买或指导 6. 现成解决方案的价格

这里的植物需要特定的光谱才能生长和发挥功能。根据商品部分的需要,可以改变光谱组成。

配光、开花配光、开花植物中 lightlina 上 lipsa 的自白

对生长顶部辐射的影响

Lampite 与火锅 sa nai-little 适合植物。 lampi ima 的光谱中有很多黄光,就像绿色植物一样,被植物微弱地吸收了。 Osventova tezi lampi 会分离出很多托布林,有时会为了开花或育苗而烧掉。

Chervenata svetlina ima 顶部发育对 klnov、ceftezh 和卵巢形成的积极影响。 Lilavo 和 sinyo - 根的自恋发展。

斯韦特林尼光谱斯韦特林尼光谱光谱的变化取决于极光的类型

两朵花在植物灯中爬行。根据在植物生长的不同时期摆在所有者面前的任务,开花的必要关系可以是变化的。

返回 kjm sdzharzhanieto ↑

Lightlining频谱和可协商特性

Normalnata slancheva svetlina ima 不可预测的光谱。与 tyah 的区别有很多,从荧光灯和 LED 灯中分离出来,都是来自不同颜色的混合物。那些以各种方式对植物发誓的人:

  • cherveno - 加速种子从种子的发育,开花和炒鸡蛋的形成;
  • portokal - nasarchava 在果树上的发展;
  • 黄色和绿色——几乎发誓成长;
  • lilavo 和 sinyo - 刺激稳健系统的发展并加速进程的开始;
  • 少量的 inhibira svrchrastezh 具有紫外线强度,但魔像剂量会产生烟雾。

返回 kjm sdzharzhanieto ↑

育苗照明灯的特点

在确定开发周期时,将整理出具有不同光谱成分的照明的所有需求。由各种颜色的LED制成的植物灯,通常是蠕虫和蓝色或特殊的,双色或多色,有白色和紫外线和LED。

Tezi lampi 和 iskvat vodach,调节颜色比例和亮度质量。

返回 kjm sdzharzhanieto ↑

指导自己 LED 植物灯

准备 lampi 和 fitolampi sa 以获得 skypi。在使用时使用它在经济上是合理的。屋后,送一盏属于自己家的植物灯。

植物灯 由以下元素制成:

  • 引领;
  • 安装 tyahnoto 的底座或散热器;
  • phytolamp 驱动程序或二聚体存储;
  • gvkavi 铜 svarzvaschi 导体。

LED 上的选择

LED, 植物灯LED, 植物灯LED VV 植物灯

对于植物灯,您可以使用四种类型的光源进行照明:

  • LED,专为生产植物灯而设计。那些针对已安装和 imat 机会的销售,用于对隔离的频谱和强度进行调节。
  • 具有必要颜色的明亮 LED,用于安装在散热器顶部。你可以使用低功率的二极管,但你仍然需要很大的功率,安装比较费力,设计也比较复杂。
  • 红色 LED 条,从长度到轴 630 nM 和蓝色,从长度到轴 465 nM。货物接近需要660和445。
  • RGB灯条 带RGB控制器。如果你不使用绿色 LED,那么这是生产的一个选择。没有功率损失和长度增加 - 在 RGB 磁带中,红色和蓝色 LED 的比例为 1:1,在植物照明体中 - 5: 2、7:3 或简单的 2:1。

估计消费 svetlina

植物需要不同数量的光,以及来自灌木丛的照明。取决于品种、季节、种子或温室的位置等因素。

在 prozoreza 的 pervasite 上,phytolampite 的平均功率为 40 W / m2,人工照明为 80 W / m2,用于生长的 cutite 为 150 W / m2(cutia 的百叶窗,从 phyto lampi 本身照明)。可以通过咨询专家来发送准确的计算结果,或者是的,您可以在专门的网站上找到详细的说明。

在任何情况下,二极管灯并摇动它,使排列均匀分布在 leglat 或 pervaz 的表面上。与植物的距离为 25 - 40 厘米。

每个 LED 的驱动器计算

植物生长发育的不同时期逆光下这个对开花的亮度和比例会换成这个。了解这一点,您可以选择低平均成本并使用常规存储,一些电压和功率取决于所使用的 LED 类型。

LED驱动器LED驱动器LED驱动器

完全正常化的可能性单独开花,但植物顶部的效果是有利的。Tova 是一位具备合适能力的司机。您可以使用对所有颜色不同的存储调节来代替特殊设备。最初,断路器的电压和需要存储在 LED 上的答案,以及断路器的功率,是的,从 20% 以上选择。

这个虫子和蓝花的比例一般是2:1,然后存块抖动,都按一个相同的比例区分一个。

驱动器,发光二极管驱动器,发光二极管LED驱动器链接方案

驱动器的功率是根据 LED 的总功率来选择的。

司机或 dimerat 可以用保险箱代替。每组发光体上都分开安装开关。

植物灯的主要框架

框架,菲托兰皮框架,菲托兰皮植物灯底座

这个植物灯的外壳可以用旧荧光灯、塑料 kutia 或其他方便的材料制成。

植物灯,框架植物灯,框架旧灯的植物灯框架

您在很大程度上取决于设备上安装的位置 - 在先见者的 pervaz 上,希望明亮而不是在羊群和街道上的 horat 上。

一旦你使用了散热器,摇一摇它,把它打烂。

当连接到 220 V LED 时,此项目尤为重要。

LED灯尺寸抖动,尺寸答案在冰雹上。为了在 svetlinata 上有效使用,希望并预见到将 phytolampata 正则化到高度的可能性。您可以将其安装在支架、机架、混蛋的朋友上,甚至可以将其安装在机架上。

植物灯,幼苗植物灯,幼苗philo 灯下的植物

用测试仪检查 LED

安装前,测试 LED 的功能。 Tova tryabva 并发送它,因为是的,不是 se tarsi 因为 lipsat 在安装的光轨上。

LED 正在检查 cato 普通二极管的开始 - 使用测试仪:

  • 当在一个浅滩连接到测试仪时,它会颤抖并显示出零阻力,而在对面的浅滩 - 无休止;
  • 因为它是多色的,togawa tazi 重复它的程序全部分开开花。

LED 测试仪LED 测试仪用测试仪检查 LED

您还可以通过将电源用于恒定电压来测试 LED 的功能,您将使用一个额外的电阻器。 mu se 的成本是借助欧姆定律或在线计算器中的任何一个来计算的。

通过连接检查LED胶带的正确性,以保护石头的电压。

将 LED 连接到配置文件

散热器顶部自贴式LED,功率高,亮度高。也许是的,它来自使用 cato 铝板或 ugl。安装方法取决于类型:

  • 打开固定 - 散热器借助自攻螺钉或带垫圈和导热膏的螺钉;
  • 没有中空 - 用于导热造型;
  • LED 胶带全部带有来自偏远地区的成型层,或带有双面胶带。

线路上的计划

串联安装接线 LED。 Techniyat broy 取决于保护和锦绣二极管上源上的电压。与 LED 并联安装了电流限制。可以借助在线计算器计算费用。

几个 LED 和一个电阻器组成的组,就像 LED 胶带的部分一样,并联连接。

Zapoyavane

LED灯通过焊接。已经开发出功率高达 25 W 的烙铁,无需预热二极管。

对于焊接,请使用卡拉诺锡焊料和树脂或其他中性助焊剂。

重要的!不要使用 kisselin。同志可以引起某种联系或破坏导体。

您可以使用 LED 胶带的连接器。

正确用于 LED 车身照明器

LED 灯不会污染植物,因此可以直接放置在植物上方。光照的持续时间取决于季节和培养物的光照。例如,从 10 月到 3 月,柠檬、其他柑橘类水果和兰花都会发光。

它将根据发展阶段进行布局 - 比例预先确定为蓝色 - 红色 2:1,下一个 - 1:1 并且在 2 - 3 天的框架内,浅色 se- 的亮度纳马拉瓦。

返回 kjm sdzharzhanieto ↑

自己购买或指导

为合唱团在 phyto-svetlina 上安装的必要性,他们将其悬挂在隔离空间中的植物上,无需拆除。唯一的问题是你可以自己买还是自己寄。

自制灯不知何故占优势,这样和缺乏。

LED植物灯LED植物灯家用植物灯

主要优势是 e,这是大量购买的 -Eutino。您可以购买相对 Euthino 的 LED 和存储,特别是如果您从淘宝或全球速卖通购买,使用外壳和散热器的材料,并且工厂的所有者与您自己的母亲有更多的 lampata。

但主要优点是它是 ima 和缺点的家庭产品,基于使频谱与理想不同的东西,尤其是来自 Euthine 组件的全局。在许多商业设备中,这些设备的范围要广得多,不仅是可见光,还包括少量的紫外光。

Zatova e 荒谬地是的,我在房子附近送了一盏家用植物灯。有了托子,断了盈利之道,也就无足轻重了。

该灯已从斗篷本身购买,用于商业用途和生产,总量。

返回 kjm sdzharzhanieto ↑

现成解决方案的价格

普雷迪什纳荧光灯 如何为植物选择正确的荧光灯下一个绿灯石 绿灯石对草有危害吗

感谢您阅读是的:

杀菌灯好不好用