家
灯的种类和类型
能源用苯乙烯
0
一种节能灯的方案及装置
节能灯(ECL)将逐渐成为主要的光源,同时,它也很重要,但你知道它们是如何工作的,...
0
伊玛在节能灯里活着吗
是的,您可以通过将其放在包装上来确定节能灯中 zhivak im 的清晰度,但结果如何,takava ......
0
送自修节能灯
Vsichko 从 A 到 Z 维修节能灯。在森林里骑自行车。让我们开始修复,让我们吸取教训......
0
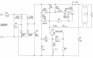
保护“Direct yourself”免受能量密集灯的伤害:图表
是否有可能从一开始就烧掉 CFL 和所有这一切? Siguren!在文章的盆地中,我们将从能量块中保存块......
0
我们如何为您的家庭选择节能灯
对于是的,您将弄清楚如何为房屋选择节能灯,tryabva,并根据技术参数和特征对其进行分类。
展示更多
感谢您阅读是的:
杀菌灯好不好用