用热插拔如何顺利打开灯以及如何
标题: 用热狗 
带有热光的 Krushkite 发光约 1000 小时,但一旦打开和关闭,它们就会变得更低。可以继续使用灯肚,它安装了软启动装置,用于带按钮的灯,并说明该方法不适用于卤素灯的保护。
遏制:1。 过早烧坏的原因 2. 准备解决方案 3. 方案 4. 平稳打开 12 V 灯 5. 广义的
过早烧坏的原因
灯来自带有旧光源的压制灯,设计非常简单 - 钨丝螺旋安装在密封的玻璃锅中,令人厌恶地流过电流,加热和土壤并发光。
然而,这种简单并不意味着长期和充满希望。 Techniyat 的运行时间约为 1000 小时,有时只有一小段时间。它可能是由以下原因引起的:
- 电流过电压;
- 经常包括和排除;
- 其他原因,例如温度波动、机械损坏和振动。
在水池中,我们可以看到如何将在 lampata 上开启的危害降至最低。 Kogato svetlinata e 被排除在外,bobinata e 是 studen。本品电阻为10 5 低自燃绕组。主要工作方式是灯的燃烧情况。从欧姆定律可知,它取决于电阻,非常低,就目标而言是合理的。
当你打开灯时,让学生将电流绕到电流,但要加热、土壤和油漆。tokima 的主庙是线轴顶部的破坏性效果。是的,避免使用 tov、tryabva 并顺利地打开被点燃的小鸡的灯。

二聚体平滑开启
行动原则
对于是的,将开关上的电流从按下的开关限制到灯上,您可以施加初始电压并逐渐将其增加到标称值。是的,发送 tov,使用该设备从按下的按钮顺利打开灯。
该装置通过保持开关和灯体之间的导体来接通。当你施加电压时,在第一时刻它不时地接近于零,逐渐增加电压以平稳地 zapalvane。通常,这些都是根据晶闸管、双向晶闸管或场效应晶体管的相脉冲控制器的示意图连接的。
上升速度取决于设备的电路图,从 0 到 220 V 通常为 2-3 秒。
保护装置的主要特性是连接货物的允许功率。 se namira 在 100-1500 vata 范围内很常见。
准备解决方案
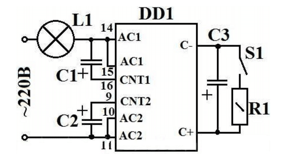
保护几乎每个家庭和电器商店都有售的车身灯后面的块。这种装置的名称可能与山上的 spomenatoto 不同,例如:“用于保护卤素灯和带点亮灯的灯的设备”或其他类似名称。不知怎么漂白的多了,买的时候,基本上就是个东西,你会注意一些东西,电源在点火装置上。
该设备的各种产品均以 Granite 品牌生产。

来自“花岗岩”的报价
Ima 和导航器的微型积木;他们可以很方便地在换向 kutia 中成为 skriti,但不要在高温下从导体中流失。 Toy scho 所以把它放在同一个身体里,它基于台灯,或者在 tavana 和 polylea 之间,以可能的为准。

紧凑型保护装置 返回 kjm sdzharzhanieto ↑
方案
这种用于顺利打开带有点亮灯和卤素灯的灯的装置从电链上的可见点来看并不是特别困难,那么您甚至可以自己使用它。 citizen 上的进程可以变态:
- 蒙蒂拉纳安装;
- 在布局上;
- 在印花手帕上。
根据您的技能和能力,我们希望印花围巾的选择更好;在这种情况下,如果您不知道如何表征 220 V 链中的安装,最好与安装表面保持一定距离。
平稳点亮220V电灯:晶闸管电路
Parvata 方案 e 在图中沿 -dol 显示。主要功能元件是晶闸管,包含在二极管桥的框架中。命名为 vsichki 签名元素。如何将它顺利地用于壁炉灯、台灯或其他便携式灯,或方便地装入外壳,适合外部安装的连接器。在出口处,将鸟巢安装在 lampata 后面。 Vsshchnost tova e 正常二聚体和 nyama mek 启动 kato takv。只需打开电位器上的烟雾,然后逐渐增加灯内的电压。顺便说一句,这样的前缀 e 适用于烙铁或其他电气设备(炉子、发动机收集器等)的电源并受其监管。

在原理图上绘制的选项
平稳打开 220 V 灯:双向晶闸管链
可以在零件上画一个布罗亚,是的,折叠原理图,安装在保护块中。 Tova e 沿长度显示在图中。

三端双向可控硅链
Kolkoto 很长一段时间,verigata 上的常量 R2C1 很长一段时间都很明智,zapalvaneto。对于是的,增加时间,尽量增大C1的电容,注意电容是极性的还是电解的。电容C2和电压至少400V的成本——该产品是无极性电容。
是的,通过连接灯来增加功率,将 VS1 三端双向可控硅开关换成适合您产品的任何东西。
Throttle L1 是一个滤波元件,用于在 TRIAC 导通噪声中涂上噪声。没必要用,不影响verigata上的工作。
当SA1(开关)未导通时,电流接地,流过灯管、扼流圈和电容C2。为了电容器的无功电阻,电流与灯管e的压力相反。曾几何时,直到某时C1充电,到达布拉格上晶闸管上的煎剂,现在还在流,把灯开在火上。
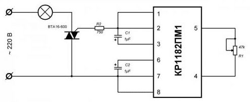
软开灯 220 V:链上 IC KR1182PM1
Ima 平滑启动选项 借助 KR1182PM1 芯片,您可以在功率高达 150 瓦的灯具和其他产品上平滑启动。可以对 tazi 微电路进行详细描述,可以在这里尝试:
再往下看,该设备的电路非常简单:

简单方案
或者有一个稍微现代化的版本,有时包括一个功能强大的产品:

方案制定
此外,还安装了一个晶闸管 BTA 16-600,同样设计用于电流高达 16 A 和电压高达 600 V,产品可以从标记中看出,但您可以使用任何其他产品。对于初学者,您可以打开高达 3.5 kW 的电源。
平稳打开 12 V 灯
大多数电压为12V的灯用于聚光灯。它实际上被电子变压器用于将220V转换为12V。下一个设备用于 trebva 的平稳启动,它连接到用于将导体存储到电子变压器的电缆。


顺利打开colata中的灯
Ako 的任务是组织 12 V 车灯的顺利开启,然后是 yama 的电路并在这里工作。汽车的电路由 24 或 12 V DC 供电。在这里您可以使用线性或脉冲链,因此称为 PWM 控制器。
Nay-请原谅 bi-beat 的变体,是的,从在 prevvklyuchvane 上使用二度方案。

前置开关的两级方案
Tazi veriga 与灯同时安装。从一开始,pres 电阻就流过电流,灯被静音。轨迹很短,大约半秒钟,继电器接通,电流被触点的电源中断,国内的绕过电阻,用亮度面板点亮。
电阻器 e 的值是从 0.1 到 0.5 欧姆,但它也可以用于高功率 - 例如,在陶瓷外壳中大约 5 W。
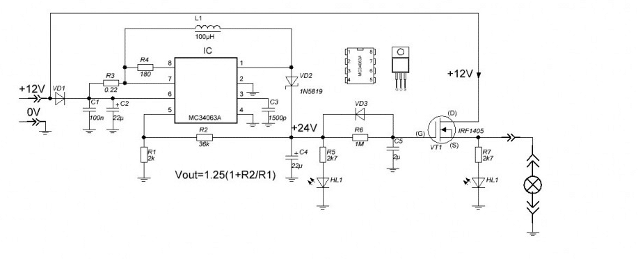
第二种选择是保存脉冲块以顺利进行 zapalvane。该方案更复杂:
组件列表:
- 电阻:
- R1 = 2k。
- R2 = 36k。
- R3 = 0.22。
- R4 = 180。
- R5, 7 = 2.7 k。
- R6 = 1M。
- 电容器:
- C1 = 100 n。
- C2 = 22 x 25V。
- C3 = 1500p。
- C4 = 22 x 50V。
- C5 = 2µF。
- 芯片MC34063A或MC34063A或KR1156EU5。
- 场效应管IRF1405(或参数相近的全N沟道:IRF3205、IRF3808、IRFP4004、IRFP3206、IRFP3077)。
- 静音 100 μH,低电流 500 mA。
- 引领
- 迪奥迪 1N5819。
开启时间由 verigata R6C5 调节。增加电容,是的,增加时间。
如果难以发送这样的图表,您可以购买现成的安装,例如自动控制器 EKSE-2A-1 (25 A / IP54) 或其他合适的。 Tozi具体型号是2通道,适用于所有大灯,8个工作程序。 PIC 微控制器上的 Toy e baziran。

没有其他问题的关键解决方案 返回 kjm sdzharzhanieto ↑
广义的
平稳地打开卤素灯和加压插头的灯可显着延长其使用寿命 - 可达 5-7 5。来自一个国家的朋友,添加了不必要的元素 kjm verigata 油漆 neynata 充满希望。无论如何,无论我们谈论的是家用灯还是汽车灯,si struva 的所有经验和使用模块都可以顺利地使用 zapalvane。
普雷迪什纳可按开关灯带可按开关的灯及其特点下一个Pressed Zhichka 可按下的 Zhichka 灯上的光流如何
